6686体育讯 记者段佳琪 为全面展示呈贡区生物多样性保护和生态文明新面貌,2021年9月,呈贡区联合6686体育开展了为期1个月的“遇见呈贡·寻找大自然的守护者”主题图文短视频征集活动。此次活动自9月22日正式启动,经过1个月的征集,截止11月1日,活动在微博、微信、彩龙社区、抖音等平台阅读量约250万,共计投稿作品376件(图文+视频)。
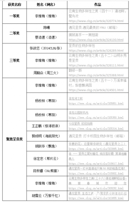
投稿作品聚焦斗南花市、斗南湿地公园、万溪冲社区、江尾社区、洛龙公园、三台山公园、白龙潭公园等,展现了呈贡区内的生物多样性魅力。11月,活动完成初筛,经过层层评比,最终获奖作品共有32件,包括图文作品16件、视频作品16件。
图文类

视频类

一起来看看部分获奖作品吧!
作者:朱家霖 《遇见呈贡 大自然的守护者》
作者:周功绩《探寻云南省农业科学院花卉研究所》
作者:罗启龙《呈贡生态魅力》
作者:李刚 《“遇见呈贡·寻找大自然的守护者”》

作者:维梅 《生物多样性之美:滇池畔,鹭鸟欢》

作者:陈曦 《遇见呈贡 守护云大生物多样性》

作者:浩德 《捕鼠高手——黑翅鸢》

作者:2014CLXQ张 《聆听呈贡自然乐章 感受生物多样性魅力》

作者:维梅 《云南生物多样性之美(五十二)山明水秀是呈贡 》

作者:周三火 《魅力古渔村》

作者:寒阳《洛龙河之秋》

作者:惊涛骇浪《今日呈贡 欣欣向荣》

作者:万紫千红《斗南湿地公园》