2021年1月,随着新年新征程的开启,云南省职业院校技能大赛拉开了帷幕,此次大赛由云南省教育厅、曲靖市人民政府主办,云南省高等职业院校实践教学指导委员会协办,是贯彻落实全国教育大会精神和《国家职业教育改革实施方案》,深化职业教育改革的一项重要举措,同时为全省职业院校搭建技能展示、交流平台,为服务区域发展提供技术技能人才支撑。


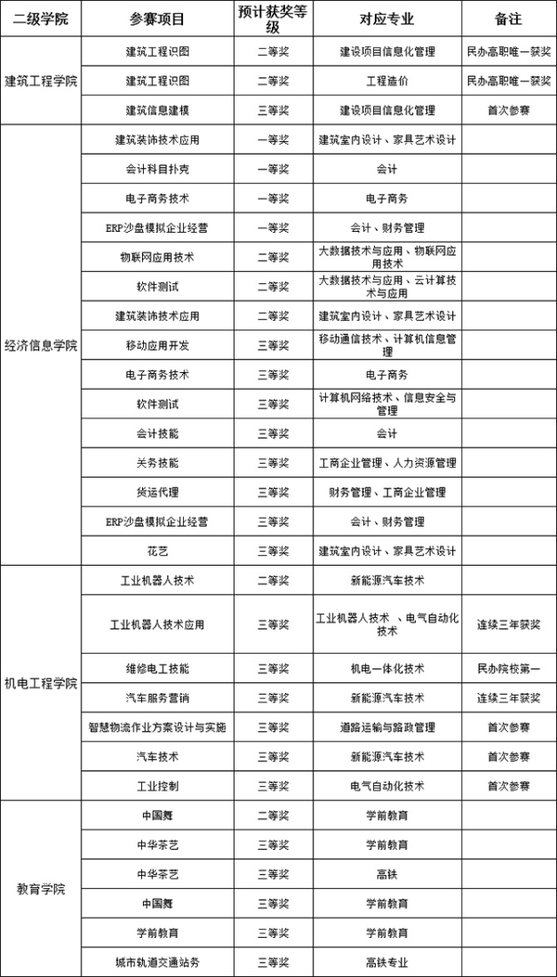
为进一步提升学校技术技能型人才的培养质量,充分体现云南工程职业学院“有专才”的校训,实现理论与实践的有机结合,云南工程职业学院共派出了89支队伍参加了59个赛项比赛,现已完赛项预计荣获一等奖4项、二等奖7项、三等奖20项的突破性成绩,赛项获奖概率高达79.3%。其余赛项还未开赛或正在激烈角逐。具体获奖情况如下表所示:



此次云南省职业院校技能大赛汇聚了云南省各高校优秀的技术技能型人才,各参赛选手通过层层选拔,一路披荆斩棘进入省赛。云南省职业院校技能大赛的举办为学校各专业的技术能手搭建了一个展现自我技能水平的优良平台。学校各项优异成绩的取得离不开全体师生的努力拼搏和辛勤付出。


多年以来,云南工程职业学院始终秉持“识好歹、知进退、懂感恩、守本分、有专才”的校训开展人才培养,不断聚焦开发承载校训内核、底蕴深厚、境界高雅的文化品牌项目,努力彰显和丰富云工文化元素,构建文化品牌项目领航的校园文化大格局体系,使学生在潜移默化中受到先进文化的熏陶。实践专业技能是高职院校文化的重要组成部分,各专业本着与学校文化协调发展、突出“有专才”的特色原则,建设和发展以培育大国工匠为主题、百花齐放、特色鲜明的专业文化,为学校文化建设持续注入生机与活力。


在职业教育发展的新形势下,技能大赛的平台促进了各高校的专业交流与互动,推动了人才培养的创新思考。云南工程职业学院将以此为契机,人人参与、科学备赛、刻苦训练,深化高技能人才培养培训模式改革,推动学校办学质量和服务能力不断提升。学校将不断的总结经验,在比赛的道路上努力拼搏,争取获得更多优异的成绩!(6686体育 记者罗婉宁 通讯员代四银)