据工信部网站消息,工信部近日印发《互联网应用适老化和无障碍改造专项行动方案》(以下简称“方案”)。方案提出,开展互联网主要行业网站及老年人、残疾人常用移动互联网应用(APP)的适老化及无障碍改造;首批优先推动115家网站、43个APP进行改造。
总体要求方面,方案提出,广泛调动社会各方力量和有利因素,综合采取行政指导、技术推动、信用评价等多种手段,推进互联网网站和移动互联网应用(APP)适老化及无障碍改造,着力解决老年人、残疾人在智能技术面前遇到的困难,推动充分兼顾老年人、残疾人需求的信息化社会建设,显著提升互联网应用适老化水平及无障碍普及率,增进包括老年人、残疾人在内的全体人民福祉。
针对老年人,推出更多具有大字体、大图标、高对比度文字等功能特点的产品。鼓励更多企业推出界面简单、操作方便的界面模式,实现一键操作、文本输入提示等多种无障碍功能。提升方言识别能力,方便不会普通话的老人使用智能设备。
针对视力障碍人士,推动网站和手机APP与读屏软件做好兼容,解决“验证码”操作困难、按钮标签和图片信息不可读的问题。推动企业设计研发智能导盲技术和功能。
针对听力障碍人士,鼓励互联网产品内容信息加配字幕,提高与助听器等设备的兼容性。推动企业提供在线客服等其他可替代电话客服的服务方式。
针对肢体障碍人士,引导网站和手机APP支持自定义手势,简化交互操作,推出更多贴合肢体障碍群体需求特点的互联网应用。
此外,针对当前互联网应用中强制广告较多,容易误导老年人的问题,互联网网站和手机APP完成改造后的适老版、关怀版、无障碍版本,将不再设有广告插件,特别是付款类操作将无任何诱导式按键,以便各类特殊群体方便、安全地使用。
方案提出了以下几方面重点工作:
——开展互联网网站与移动互联网应用(APP)适老化及无障碍改造
方案强调,工业和信息化部组织中国信息通信研究院、中国互联网协会,指导相关基础电信企业、互联网企业等单位开展互联网网站和移动互联网应用(APP)适老化及无障碍改造。
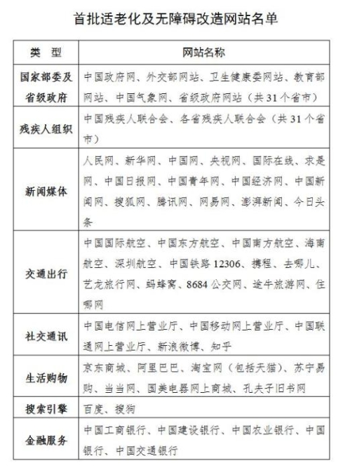
开展互联网主要行业网站适老化及无障碍改造。紧密结合老年人、残疾人等群体的实际需求,对《工业和信息化部 中国残疾人联合会关于推进信息无障碍的指导意见》(工信部联信管〔2020〕146号)中提出的与老年人、残疾人等群体工作、生活密切相关的公共服务类网站开展适老化及无障碍改造。首批优先推动国家相关部委及省级人民政府、残疾人组织、新闻媒体、交通出行、金融服务、社交通讯、生活购物、搜索引擎等8大类、共115家网站进行改造(网站名单见附件1)。中国互联网协会协助基础电信企业及网站接入服务商加快互联网无障碍服务体系建设,持续推动互联网信息无障碍环境建设健康发展。
开展老年人、残疾人常用移动互联网应用(APP)的适老化及无障碍改造。立足老年人、残疾人的实际生活体验,丰富满足其需求的移动互联网应用(APP)种类和功能,对《工业和信息化部 中国残疾人联合会关于推进信息无障碍的指导意见》(工信部联信管〔2020〕146号)中列出的移动互联网应用十大领域、注册用户数超过5000万人、同类产品中市场份额排名前5名的APP进行适老化及无障碍改造。首批优先推动新闻资讯、社交通讯、生活购物、金融服务、旅游出行、医疗健康等6大类、共43个APP进行适老化及无障碍改造(APP名单见附件2)。中国信息通信研究院协助各互联网企业,在开发设计移动互联网应用(APP)的过程中落实信息无障碍有关标准的要求,并将无障碍优化纳入产品及服务的日常维护流程。
——开展适老化及无障碍改造水平评测并纳入“企业信用评价”
方案要求,建立评测体系并组织评测。工业和信息化部委托中国信息通信研究院、中国互联网协会等单位研究建立互联网应用适老化及无障碍水平评测体系,明确评测指标、各指标所占比重等,开展评测工作。
方案提出,公示评测结果并督促改进。向社会公开发布评测结果,对适老化及无障碍建设、改造、优化要求落实不到位的企业,及时指导、督促其进行改进。
此外,将信息无障碍评测情况纳入“企业信用评价”。明确信息无障碍在企业信用评价中的分值,将企业在推动信息无障碍方面的实际成效作为“企业信用评价”的加分依据。综合考虑相关互联网企业网站、移动互联网应用(APP)的适老化及无障碍水平、信息无障碍工作机制、企业助老助残行动等多方面的成效,对表现突出的予以加分。
——授予信息无障碍标识及公示工作
方案指出,授予、延续或撤销信息无障碍标识。根据适老化及无障碍建设水平评测结果,对符合要求的互联网网站、移动互联网应用(APP),授予信息无障碍标识,有效期两年。组织对最新版本的网站、APP进行抽查,并根据结果延续或撤销已授予的标识。
公示信息无障碍标识方面,各互联网网站、移动互联网应用(APP)需在网站及应用的显著位置显示信息无障碍标识。引导各大应用商店(市场)设立无障碍应用下载专区,将已取得信息无障碍标识的APP统一纳入专区,方便老年人、残疾人等重点受益群体下载使用。(中国新闻网)

