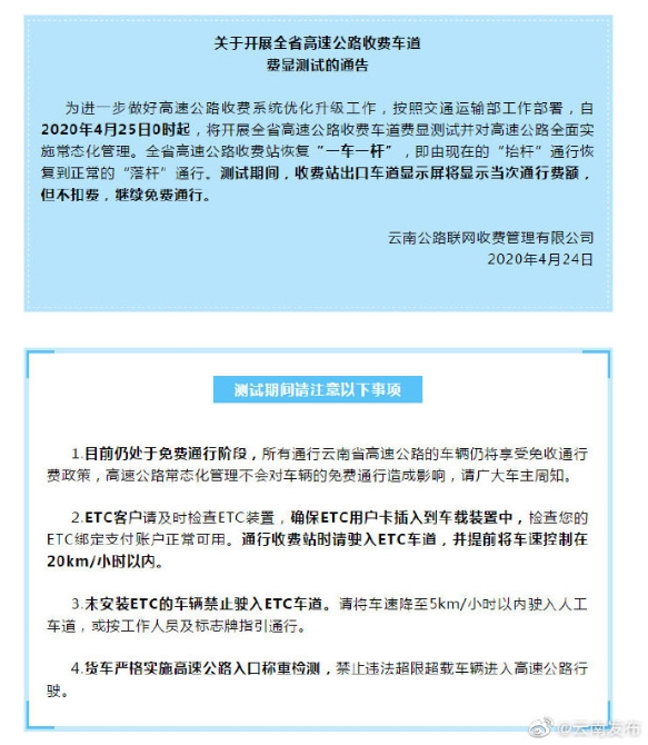
据云南省国资委消息,4月25日起,云南省高速公路收费站恢复“落杆”,收费站出口车道显示屏将显示当次通行费额,但不扣费,继续免费通行,请广大车主留意。(云南网 记者云仲肖))

微信里点“发现”,扫一下
二维码便可将本文分享至朋友圈。
问小明 聊天、提问、推荐
AI总结 记录阅读笔记
返回顶部
2020-04-25 11:53:13 来源:云南网
大 中 小
据云南省国资委消息,4月25日起,云南省高速公路收费站恢复“落杆”,收费站出口车道显示屏将显示当次通行费额,但不扣费,继续免费通行,请广大车主留意。(云南网 记者云仲肖))

编辑: 合宇聪 责任编辑: 徐婷
广告热线:(0871)65364045 新闻热线:(0871)65390101
24小时网站违法和不良信息举报电话:0871-65390101 举报邮箱:2779967946@qq.com
涉未成年人举报电话:0871-65390101 举报邮箱:2779967946@qq.com
©2008-2026 6686体育版权所有