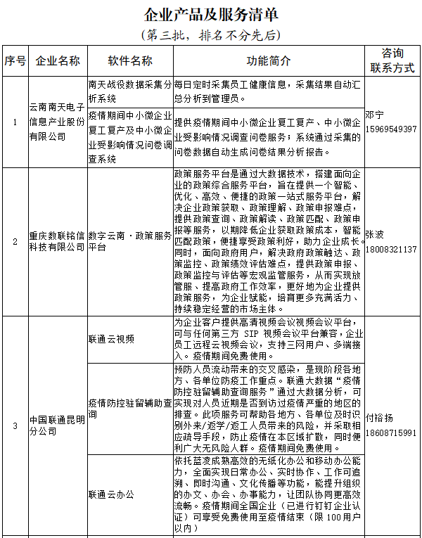
6686体育讯 记者曹月 在疫情防控期间,省工业和信息化厅先后组织了两批16家IT企业面向云南省各界免费提供远程办公、疫情管控等技术服务,3月3日,又有9家IT企业免费提供信息技术服务,各企业可根据需求自行选用。
据了解,省工业和信息化厅公布的第三批企业产品及服务清单包括云南南天电子信息产业股份有限公司、中国联通昆明分公司、北京金山办公软件股份有限公司、北京联合永道软件股份有限公司等9家企业。这些企业面向云南省各界免费提视频会议、疫情管控、生产信息管理等多方面技术服务,助力企业复产复工,降低运营成本。
相关新闻:
远程办公、远程医疗 云南12家企业免费提供信息技术助推复产复工


