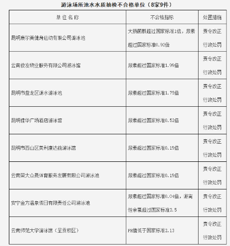
游泳场所池水水质抽检不合格单位
6686体育讯 记者劳学丽 11月12日,昆明市卫生计生委综合监督执法局发布《昆明市2018年10月游泳池水质抽检情况公示》,对10月份昆明主城五区、安宁市和三个国家级开发(度假)区62家游泳场所的卫生监督监测结果进行公示。10月份昆明所监测的62家游泳场所水质合格54家,不合格8家,场所合格率87.1%。
水质抽检不合格的8家游泳场所中有7家尿素超标,其中云南俊发物业服务有限公司游泳馆的尿素超过国家标准1.99倍。另外,昆明康尔美健身运动有限公司游泳池的大肠菌群超过国家标准1倍,安宁金方温泉假日有限责任公司游泳池的游离性余氯超过国家标准3.5倍,云南师范大学游泳馆(呈贡校区)PH值低于国家标准2.13。
昆明探矿机械厂游泳馆、云南省拓东体育中心拓东游泳馆、昆明市盘龙区体育馆游泳池、云南金泉大酒店有限公司游泳馆等54家游泳场所在本次水质抽检中各项指标均符合国家标准。
根据《游泳场所卫生标准》(GB 9667—1996)的要求,游泳池水水质检测项目为细菌总数、大肠菌群、PH值、浑浊度、尿素、游离性余氯等共6项指标。针对10月份不合格8家场所,昆明市卫生计生委综合监督执法局将按照《游泳场所卫生规范》要求和《公共场所卫生管理条例实施细则》规定,依法责令立即改正和行政处罚。
游泳场所池水水质抽检合格单位(54家,排名不分先后)
昆明探矿机械厂游泳馆
云南省拓东体育中心拓东游泳馆
昆明市盘龙区体育馆游泳池
云南金泉大酒店有限公司游泳馆
云南省交警培训中心游泳池
云南耀星企业管理有限公司游泳馆
昆明市盘龙区碧波游泳池
昆明市盘龙区金康园游泳服务部
云南省老年人体育活动中心游泳馆
昆明樱花宾馆有限公司昆明中心假日酒店游泳馆
五华区青少年体育训练基地游泳馆
云南省老干部活动中心游泳馆
天逸温泉酒店(游泳馆)
昆明青少年活动中心游泳馆
昆明钢铁控股有限公司昆钢大厦分公司游泳馆
昆明贰咖动体育发展有限公司游泳馆
昆明万达广场投资有限公司万达文化酒店游泳馆
昆明金仕堡健身管理有限公司游泳馆
昆明南亚风情置业有限公司七彩云南温德姆至尊豪廷大酒店游泳馆
云南财经大学资产经营有限公司昆明第一分公司游泳馆
昆明峰云游泳俱乐部
昆明诺曼健身运动有限公司游泳馆
昆明市五华区美唐兹达游泳馆
昆明翠湖宾馆有限公司游泳馆
昆明市官渡区金色阳光游泳馆
昆明市官渡区石油温泉游泳馆
云南新世纪阳光服务有限公司海丽宾雅度假酒店游泳馆
昆明叁咖动体育发展有限公司游泳馆
昆明官渡大酒店游泳馆
昆明市官渡区体育馆游泳池
昆明银滩体育有限公司游泳馆
昆明宝海公园经营管理有限公司游泳馆
昆明怡景园度假酒店游泳馆
云南滇池大酒店游泳馆
云南海埂宾馆游泳馆
云南红塔体育中心有限公司游泳馆
云南海埂酒店管理有限公司游泳馆
建行云南省分行海埂培训中心游泳馆
昆明航天科工投资发展有限公司昆明华邑酒店游泳馆
云南滇池温泉花园国际大酒店游泳馆
云南烟草物业管理有限公司科技分公司游泳馆
昆明高新体育馆管理服务有限公司游泳馆
昆明金仕堡健身管理有限公司名都分公司游泳馆
云南百大物业服务有限公司游泳馆
昆明市体育学校游泳馆
云南省干部疗养院一疗区游泳馆
昆明温泉心景花园酒店有限公司游泳馆
安宁温泉半岛红土会酒店经营管理有限公司游泳池
云南安宁温泉宾馆会议中心游泳池
昆明工业职业技术学院游泳馆
云南昆钢养生敬老有限公司游泳馆
云南省干部疗养院二疗区游泳池
昆明市干部疗养院游泳馆
云南恒健博雅体育发展有限公司游泳馆
