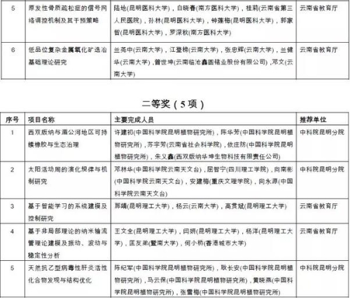
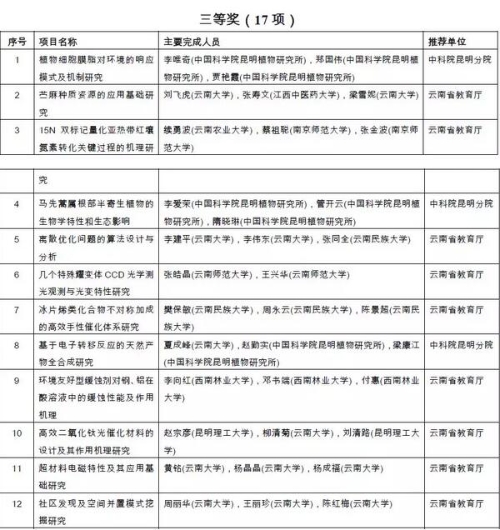
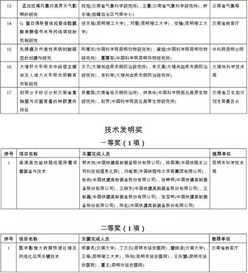
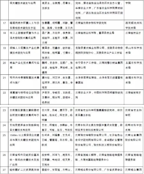
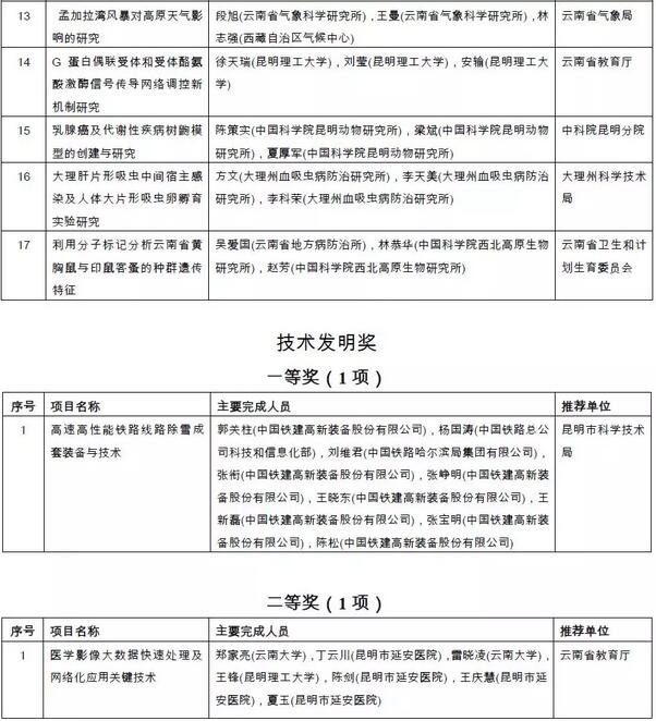
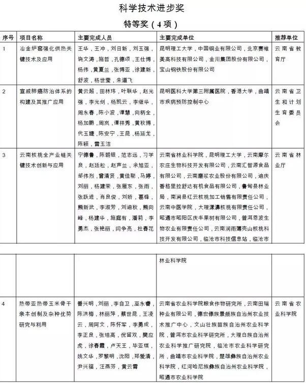
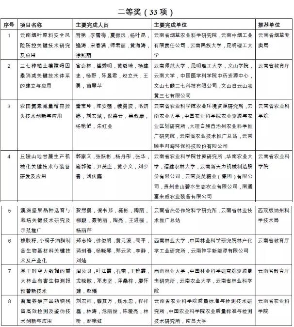
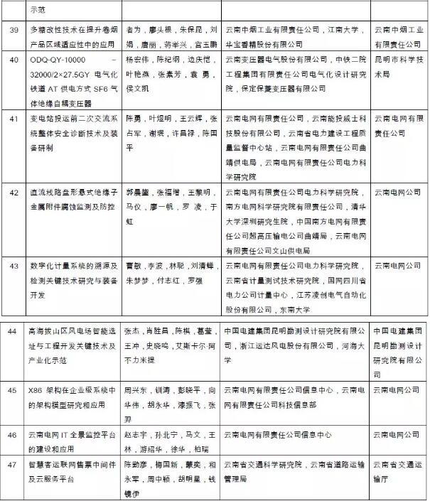
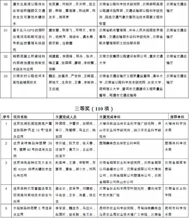
6686体育讯 云南省科学技术厅15日发布通知,对2018年度云南省科学技术奖拟奖励项目(人、单位)和奖励等级共110项进行公示,其中高铁线路除雪设备、医学影像大数据快速处理技术拟分获技术发明一、二等奖。
云南省科技厅
关于公示2018年度云南省科学技术奖拟奖励项目(人、单位)和奖励等级的通知
有关单位:
按照《云南省科学技术奖励办法》(云南省人民政府令第157号)和《云南省科学技术奖励实施细则》(云府登1308号)要求,云南省科学技术奖励委员会于2018年10月10日召开全体委员会议,对2018年度云南省科学技术奖各专业评审委员会及专业评审委员会主任委员会议评审结果进行了审定,并决定将拟奖励项目(人、单位)和奖励等级向社会公示。现将有关事项通知如下:
一、 公示时间自2018年10月15日至11月14日。公示期内,任何单位或者个人若对拟奖励项目(人、单位)有异议,请以书面形式向云南省科学技术奖励办公室提出。
二、 提出异议的单位或者个人应当表明真实身份,异议材料应当注明联系方式(通信地址、电话号码、联系人等)。个人提出异议的由异议人签署真实姓名并提供身份证复印件;单位提出异议的,加盖本单位公章。以匿名方式提出的异议一般不予受理。
三、 推荐单位、推荐人以及候选单位、候选人对评审等级的意见,不属于异议范围。
四、 异议受理联系人及联系方式
联系人及电话:王雪升,0871-63135817;
和振远,0871-63137002。
通信地址:昆明市北京路542号云南省科技厅奖励办(邮编:650051)。
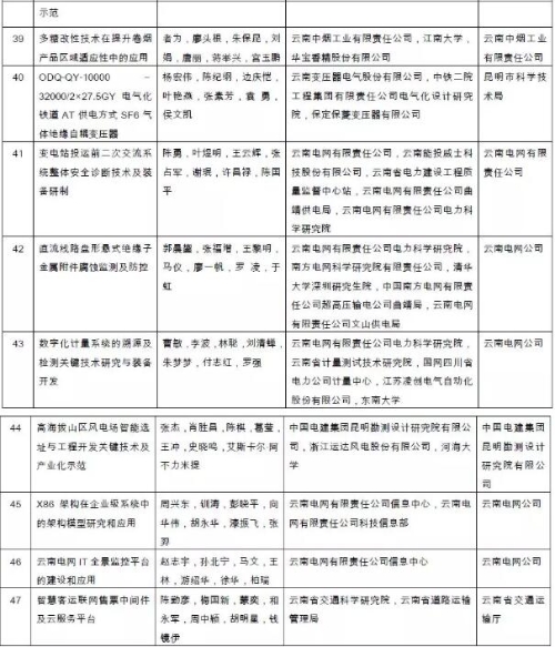
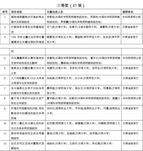
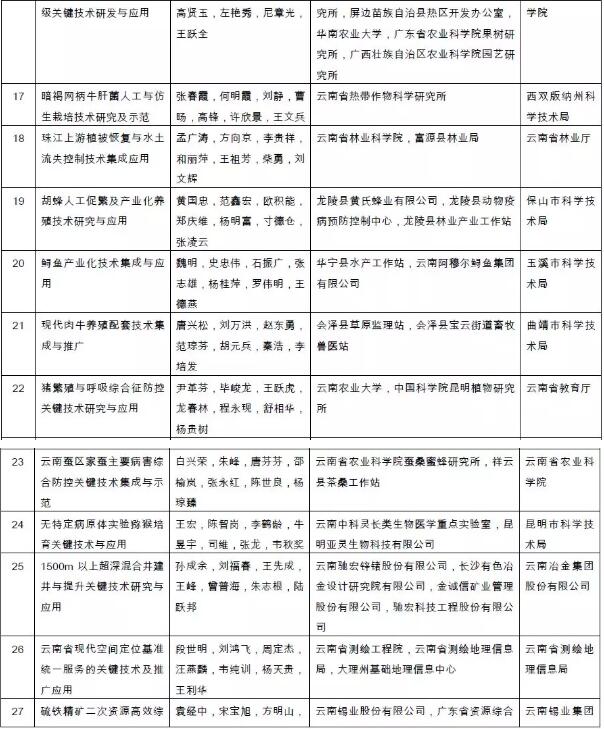
附件:2018年度云南省科学技术奖拟奖励项目(人、单位)和奖励等级名单
云南省科学技术厅
2018年10月15日






















