6686体育讯 实习记者马婷 根据业务发展需要,中国工商银行云南省分行拟在2019年度校招中上招聘工作人员180人。其中,贫困大学生专项招聘计划20人。
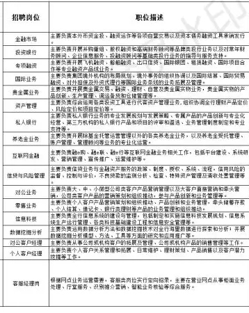
本次招聘的工作人员工作地点主要涉及16个州市的分行和省分行本部,业务类岗位人员将在各二级分行所在地城区支行工作,按业务的不同,岗位划分为金融市场、投资银行、国际企业、贵金属业务、资产管理、养老金、信息科技、数据挖掘、专项融资、私人银行、信贷与风险管理、对公业务、零售业务、对公客户经理、个人客户经理;客服经理岗位人员在各二级分行辖内的城区或县域支行工作。
中国工商银行云南省分行2019年度校园招聘各类业务岗位分布
本次招聘主要面向应届毕业生,要求熟练使用计算机办公系统软件。业务类岗位要求主修语言为英语的,国家大学英语四级考试成绩在425分及以上,或托业(TOEIC)听读公开考试630分及以上,或新托福( TOEFL- IBT)考试75分及以上,或雅思(IELTS )考试5.5分及以上;主修语种为其他外语的,应通过该语种相应的外语水平考试(如专业四级、八级等);英语专业毕业生应至少达到专业英语四级以.上水平;其他外语专业毕业生应通过该语种相应的外语水平考试(如专业四级、八级等)。客服经理岗则不要求外语条件。
具体岗位描述
此次招聘特别设置了贫困大学生专项招聘计划,已纳入生源地扶贫办等政府相关部门登记在册的贫困家庭名单和高等院校贫困生库,并获得贫困大学生国家励志奖(助)学金的贫困大学生,学历条件可放宽至全日制专升本。应聘报名时,需在简历“家庭背景”中注明贫困大学生身份及本人所符合的认定标准,并于报名期间将个人相关认定材料提交应聘机构审核。符合要求的应聘者可点击网址进行报名。
此外,中国工商银行股份有限公司云南省分行将于9月、10月,分别在云南大学、云南财经大学、昆明理工大学等校院内举办2019年度校园招聘宣讲会,欢迎广大青年才俊踊跃参加。
电子邮箱:[email protected]
联系电话:0871-65536379。

