6686体育讯 6月27日,昆明市环境保护督察工作领导小组办公室公布了中央环境保护督察“回头看”第12批交办件办理情况,共15件。
其中,3件属实,3件基本属实,4件不属实,4件部分属实,1件不属实。
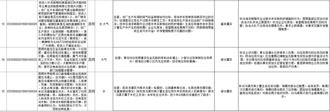
具体情况如下:
微信里点“发现”,扫一下
二维码便可将本文分享至朋友圈。
问小明 聊天、提问、推荐
AI总结 记录阅读笔记
返回顶部
2018-06-27 19:27:00 来源:6686体育
大 中 小
6686体育讯 6月27日,昆明市环境保护督察工作领导小组办公室公布了中央环境保护督察“回头看”第12批交办件办理情况,共15件。
其中,3件属实,3件基本属实,4件不属实,4件部分属实,1件不属实。
具体情况如下:
编辑: 徐婷 责任编辑: 徐婷
广告热线:(0871)65364045 新闻热线:(0871)65390101
24小时网站违法和不良信息举报电话:0871-65390101 举报邮箱:2779967946@qq.com
涉未成年人举报电话:0871-65390101 举报邮箱:2779967946@qq.com
©2008-2026 6686体育版权所有